相关介绍
233乐园游戏助手是一款非常优秀的游戏辅助工具软件,提供了大量的游戏资源,并且不需要点击广告就可以进行下载,使用的是免流量下载模式,能够按照分类查找自己想要玩的游戏,还可以充分进行了解,查看相关的游戏介绍,也能够和其他用户一起讨论了解游戏的评论情况,喜欢的游戏可以进行关注,更好的领到游戏的资源和礼包,也查看一些游戏资讯消息。

233乐园游戏助手怎么申请退款
1、首先需要下载安装233乐园,进入软件之后,点击“我的”板块;

2、在这里点击“客服入口”;

3、选择充值问题;

4、如是未成年充值,则可以选择第一项“未成年充值退款”;

5、然后在微信搜索“龙威互动客服中心”公众号,关注;

6、关注之后选择“充值退款”,不要急着申请,可以先点击申请注意事项;

7、先在下面看看退款的注意事项;

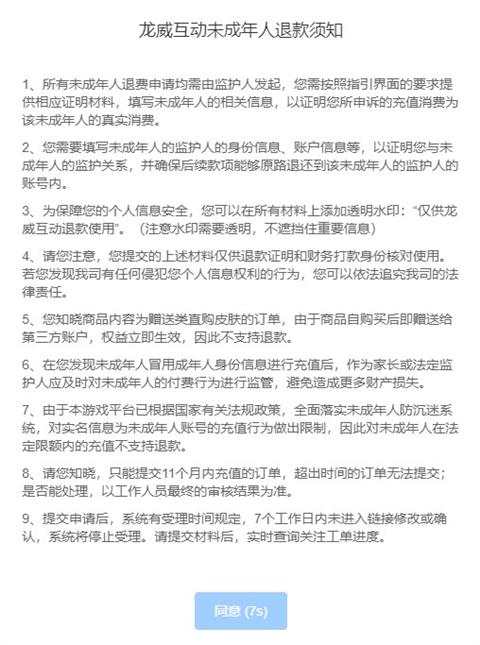
8、然后点击“申请入口”,进入之后会有未成年人退款须知,这里也要注意看哦!

《233乐园游戏助手》软件优势:
1.类型也是特别丰富的,提供了多达几十个分类,不仅有益智休闲类,还有角色扮演类。
2.软件中提供了不同的游戏圈子,可以参与圈子讨论,更好的在圈子里展示自己的游戏动态。
3.有很多的游戏攻略,可以查看文字和图片攻略,也能够查看视频攻略。

《233乐园游戏助手》软件亮点:
1.提供了搜索引擎,可以搜索游戏的名称,也能够搜索游戏的分类。
2.拥有丰富的游戏排行榜单,可以查看分类排行情况,也可以查看热门排行情况。
3.软件还会不断进行更新,加入了更多的游戏内容,最新的游戏情况随时可以掌握。

《233乐园游戏助手》软件测评:
具有组队的功能,可以一起组队开黑,还能够使用不同的辅助工具,给用户的游戏带来更加精彩的感受。
小编精选
悬浮动计算器安卓版是一款工具类的软件,能方便人们进行计算,也有更多的内容可以好好体会,快来感受一下其方便计算的使用吧。还是很好用的哦。悬浮动计算器安卓版软件介绍1.一个非常方便的移动计算器应用,可以悬停而不打扰其他应用;2.位置可以移动,不用担心挡住聊天界面和视频播放界面,还可以调整字体大小;3....
步多多手机版以手机记录来帮助用户实现步数上的一个统一,为用户能每日开启自己的健康方式作为自己的步数的健康计步工具使用,体验起来更好操作。步多多手机版介绍步数兑换商品的APP,每天运动步数换金币,鼓励大家培养制定健康计划,养成运动健身的习惯,在获得健康的同时,让你的每一步都产生价值,让汗水不白流。....
位置修改器无广告版这是一个让大家可以更改自己地域位置的工具,这样就可以和定位附近的美女妹子们聊天啦,喜欢的小伙伴快来体验吧!位置修改器无广告版内容位置修改器无广告版是一款手机定位软件,不仅支持一键修改定位位置,还可在线手机精准定位,满足你日常出行需求~最可的是还支持把位置任意修改成你想要定位的地....
相关软件
-
哆啦软件库app安卓免费版1.0最新版
系统工具
-
承望截屏工具
系统工具
-
网易云解灰软件(Easy163)v1.8.8免root版
系统工具
-
SendApp应用分享软件v3.3 安卓免费版
系统工具
-
华为红包助手
系统工具
-
光年关键词提取工具免费版1.0.0最新版
系统工具
-
全屏字幕滚动app
系统工具
-
光谱精灵精华版Plus安卓版1.2.6 官方版
系统工具
-
超级小悟云游戏
系统工具
-
忆殇浏览器app免费版2.9.7.9最新版
系统工具
最新资讯
- 无限暖暖能装mod吗 无限暖暖好玩的mod推荐 2025/03/10
- 龙之谷世界有什么音乐 龙之谷世界汽水音乐推荐 2025/03/10
- 《梦幻西游》手游:月宫玩法全解析 2025/03/05
- 斗罗大陆SS:高效获取本体碎片攻略 2025/03/05
- 解锁非人学园的秘密:如何高效获取稀有角色一方通行 2025/03/05
- 天天酷跑:凤凰VS夫诸,谁才是你的最佳之选? 2025/03/05
- 如何在乱斗西游中快速升级? 2025/03/05
- 《影之刃3》无锋角色:揭秘最强套装选择! 2025/03/05
相关文章
- 植物大战僵尸杂交版毁灭加农炮挑战第二关过关方法 2024/06/11
- 《大话西游手游》万佛朝宗怎么玩 万佛朝宗攻略 2024/05/15
- 《崩坏星穹铁道》2.1隐藏成就攻略 折纸鸟为什么那么大成就解锁条件 2024/04/02
- 《创造吧我们的星球》经验系统-《创造吧我们的星球》怎么获取经验 2023/11/20
- 《逆水寒手游》闲云野鹤怎么做 人间任务闲云野鹤任务攻略 2023/10/16
- 《原神》三周年庆原石获得数量 2023/09/30
- 漫展最新情报|恺英网络九大产品亮相第十九届中国国际动漫节 2023/07/26
- 逆水寒手游金明鱼痴奇遇攻略 2023/07/26
-
11
奔逸文件管家
系统工具 -
13
多元计算器
系统工具 -
19
二维码解码工具
系统工具 -
20
决斗吧
系统工具
