相关介绍
233小乐园这是一款可以打发无聊时间的服务软件,在这款软件里有各种各样的游戏攻略,还有很多的有趣学习挑战,在线的所有用户都是真实认证的,彼此之间都可以互动交流分享更多的经验,挑战脑筋急转弯,也学习到了很多的知识,所有提供的信息内容不需要任何费用,节省了很多的开支,服务板块设计的清晰,一目了然,字体大小非常的合适,满足了很多用户的观看需求。

233乐园如何才能申请退款
1、首先需要下载安装233乐园,进入软件之后,点击“我的”板块;

2、在这里点击“客服入口”;

3、选择充值问题;

4、如是未成年充值,则可以选择第一项“未成年充值退款”;

5、然后在微信搜索“龙威互动客服中心”公众号,关注;

6、关注之后选择“充值退款”,不要急着申请,可以先点击申请注意事项;

7、先在下面看看退款的注意事项;

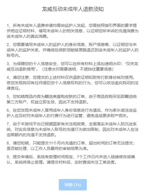
8、然后点击“申请入口”,进入之后会有未成年人退款须知,这里也要注意看哦!

9、看玩之后需要准备以下材料,
身份证明
材料1:未成年人出生证明
材料2:监护人户口簿户主页
材料2:监护人户口簿的个人页
材料2:未成年(小孩)户口簿个人页
拍摄一段您的小孩玩游戏的视频
充值的游戏区服、游戏ID截图
账号实名认证人手持身份证照片
账号实名认证人与未成年人关系证明

10、以及消费证明和特殊材料证明
消费证明:支付渠道流水证明;
特殊材料证明:能证明是孩子充值的材料包括但不仅限于:游戏内聊天记录,充值时的监控视频等。

整理完以上材料之后就可以提交了,提交之后工作人员会进行审核,申请结果以工作人员最终审核的为准哦!
《233小乐园》软件优势:
1.在这款软件里提供了各种有趣的游戏,点击直接都可以下载,随时都可以娱乐。
2.在挑战的过程中增加了游戏的技巧,学习到了很多的技能。
3.界面设计的整洁,很多的服务功能,满足了用户的需求,多种板块精彩有趣。

《233小乐园》软件亮点:
1.各种流行的指南秘籍等等让用户轻松地掌握,还有很多的资讯更新不断。
2.有喜欢的朋友可以下载安装,占用空间不大,不会产生卡顿。
3.打发许多无聊的时间,很多的游戏内容都是经过过滤的,严格筛选的,让用户玩起来更加的放心。

《233小乐园》软件测评:
在平台里提供了各种各样的游戏资源,还有学习资源,娱乐学习相结合,让生活充满了趣味性,满足更多用户的需求,还有很多有趣的话题,吸引了很多的用户,在线也可以把自己的学习成果和更多的朋友分享彼此之间进行互动交流,扩大了交流范围,学习到了很多的新的知识。
小编精选
蟒蛇下载器是一款功能全面的资源搜索下载工具软件,可以准确的搜索全网各类影视剧,软件等资源,支持一键下载,可以多线程下载,下载的速度非常的快,感兴趣的小伙伴快来下载体验一下吧。 软件特色 1、准确快速地搜索全网各类电影、电视剧、综艺....
Bochs core镜像中文下载win7 v2.6.11 手机版
Bochs core镜像中文下载win7(net.sourceforge.bochs)是一个虚拟机云电脑软件,这个软件可以将手机模拟成为PC环境,从而去安装一些电脑上面的工具,大部分的win系统的软件都是可以进行使用的,对广大系统操作爱好者是一个非....
每天赚点是一款手机赚钱软件,通过做任务赚钱、赢奖励。每天赚点可以通过分享文章赚钱、阅读文章赚钱等,利用空闲时间都可以赚钱,不受时间和地点的控制;该应用提供的任务多,内容丰富,赚钱速度快,系统随时更新任务,不担心任务不够做;一元即可提现,提现速度快,秒到账....
相关软件
-
哆啦软件库app安卓免费版1.0最新版
系统工具
-
承望截屏工具
系统工具
-
网易云解灰软件(Easy163)v1.8.8免root版
系统工具
-
SendApp应用分享软件v3.3 安卓免费版
系统工具
-
华为红包助手
系统工具
-
光年关键词提取工具免费版1.0.0最新版
系统工具
-
全屏字幕滚动app
系统工具
-
光谱精灵精华版Plus安卓版1.2.6 官方版
系统工具
-
超级小悟云游戏
系统工具
-
忆殇浏览器app免费版2.9.7.9最新版
系统工具
最新资讯
- 无限暖暖能装mod吗 无限暖暖好玩的mod推荐 2025/03/10
- 龙之谷世界有什么音乐 龙之谷世界汽水音乐推荐 2025/03/10
- 《梦幻西游》手游:月宫玩法全解析 2025/03/05
- 斗罗大陆SS:高效获取本体碎片攻略 2025/03/05
- 解锁非人学园的秘密:如何高效获取稀有角色一方通行 2025/03/05
- 天天酷跑:凤凰VS夫诸,谁才是你的最佳之选? 2025/03/05
- 如何在乱斗西游中快速升级? 2025/03/05
- 《影之刃3》无锋角色:揭秘最强套装选择! 2025/03/05
相关文章
- 绝区零各系最强阵容配队整理汇总 2024/06/20
- 《泰拉瑞亚》天界徽章怎么获取 天界徽章获取方法 2023/11/04
- 《劲舞团手游》怎么砸蛋 砸蛋攻略 2023/11/01
- 《一起优诺》金币怎么结算 每局金币算法介绍 2023/11/01
- 原神菲米尼圣遗物推荐 菲米尼搭配什么圣遗物 2023/10/27
- 《汉字找茬王》搞笑方言 搞笑方言汇通关攻略 2023/09/30
- 文字来找茬挥金如土过关攻略分享 2023/07/26
- 巅峰极速兑换码大全分享 2023/07/26
-
11
奔逸文件管家
系统工具 -
13
多元计算器
系统工具 -
19
二维码解码工具
系统工具 -
20
决斗吧
系统工具
