相关介绍
训练计时器是一款免费实用的计时工具。APP界面非常简洁,无广告。在这里你可以添加各种需要随时完成的任务,比如跳绳、跑步、瑜伽、健身等。软件还可以用于分组执行锻炼计划时,可以帮助大家很好地安排时间,充分满足用户的需求。赶快下载吧!
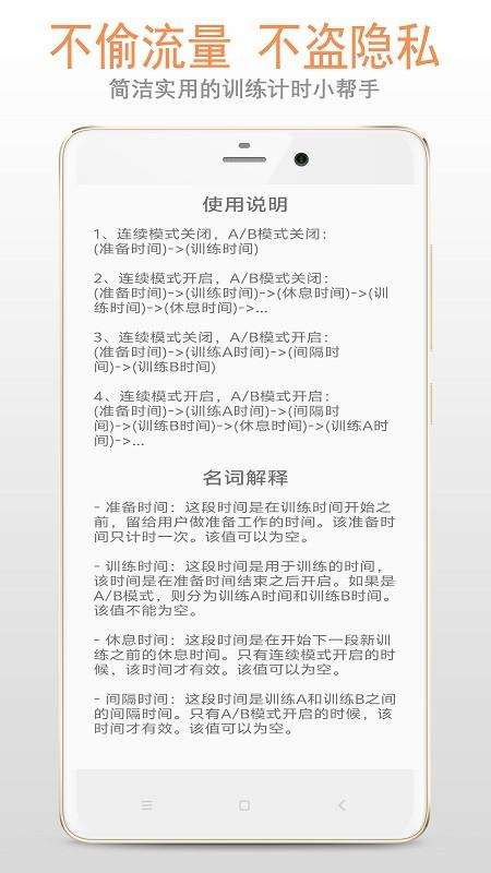
训练计时器APP怎么使用
1.在本站下载安装训练计时器APP,打开后进入应用
2.在APP首页,可以选择对应的训练模式,也可同时打开
3.连续模式:
打开连续模式,可在准备时间和训练时间的基础上设置休息时间,结束后可得到已完成的组数
完成设置点击下方播放箭头即可开始训练
4.A/B模式:
打开A/B模式,依旧是在准备时间和训练时间的基础上设置训练B时间以及训练A->B间隔时间
完成设置点击下方播放箭头开始进行训练,完成A计划后开始B计划的计时

训练计时器优势亮点
1.APP支持多种主题色自由选择,打造个性化计时器
2.多种模式可供大家选择,成为运动和训练的实用助手
3.免费的实用计时器工具,专为满足生活计时需求而设计

训练计时器使用测评
1.APP支持定时、间隔时间、休息时间等,数值随时设置
2.不投流量、不盗隐私的实用工具,各种常用操作一应俱全
3.软件兼容适配性非常强,支持安卓所有版本,方便大家使用
喜欢小编为您带来的训练计时器软件吗?希望可以您能够喜欢~还有更多安卓app下载,请关注并收藏1666手游网
小编精选
智汇柳林是一款非常好用的app。在智汇柳林软件内,软件通过数字媒体来为本地的居民用户提供更好的更能,软件上面拥有超多的资讯任你挑选,每日都有丰富的新闻资讯发布,结合新时代的移动阅读体验,再也不用在周末不知道去哪里打卡了,足不出户也能了解附近发生的大事小事,让你的生活更加的便捷,大家可以在上....
习水生活网更加便捷你的生活,和网友们进行互动,轻松的通过软件来阅览最新最全的本地新闻,都会在平台上有更新,习水生活网,轻松认识更多本地好友;应用中有多种类型的本地信息,了解更多的当地美食和趣事,你还可以在主页上看到这小时中的动态内容,聚焦本地热点新闻,为用户提供全面的生活服务,感兴趣的小伙....
掌上环卫安卓版操作简单,形成预警式的工作服务平台,出勤统计车务管理,有效解决企业普遍面临的日常管理任务繁重监管覆盖面广监管对象繁多等诸多问题,极大提升环卫作业质量,具有车辆精细化作业管理可视化调度指挥透明化车务处理智能化安全提醒指标化运营预测流程化成本管控等核心业务功能和应用场景,快来免费....
相关软件
-
哆啦软件库app安卓免费版1.0最新版
系统工具
-
承望截屏工具
系统工具
-
网易云解灰软件(Easy163)v1.8.8免root版
系统工具
-
SendApp应用分享软件v3.3 安卓免费版
系统工具
-
华为红包助手
系统工具
-
光年关键词提取工具免费版1.0.0最新版
系统工具
-
全屏字幕滚动app
系统工具
-
光谱精灵精华版Plus安卓版1.2.6 官方版
系统工具
-
超级小悟云游戏
系统工具
-
忆殇浏览器app免费版2.9.7.9最新版
系统工具
最新资讯
- 无限暖暖能装mod吗 无限暖暖好玩的mod推荐 2025/03/10
- 龙之谷世界有什么音乐 龙之谷世界汽水音乐推荐 2025/03/10
- 《梦幻西游》手游:月宫玩法全解析 2025/03/05
- 斗罗大陆SS:高效获取本体碎片攻略 2025/03/05
- 解锁非人学园的秘密:如何高效获取稀有角色一方通行 2025/03/05
- 天天酷跑:凤凰VS夫诸,谁才是你的最佳之选? 2025/03/05
- 如何在乱斗西游中快速升级? 2025/03/05
- 《影之刃3》无锋角色:揭秘最强套装选择! 2025/03/05
相关文章
- 鸣潮暗属性主角声骸搭配攻略 2024/06/06
- 《龙之信条2》随心所欲的旅人任务怎么做 随心所欲的旅人支线任务攻略 2024/03/26
- 《原神》夏沃蕾怎么搭配队伍 夏沃蕾阵容搭配思路推荐 2024/01/11
- 《暗黑破坏神不朽》法师全新射线流怎么玩 法师全新脱手射线流BD攻略 2023/10/31
- 《云顶之弈》S9.5上分阵容黄金6虚空怎么玩 上分阵容黄金6虚空运营分析 2023/10/25
- 《原神》4.1深渊阵容推荐 2023/09/30
- 《阴阳师》山河墨礼玩法攻略 2023/09/27
- 浮空秘境三系阵容搭配推荐 2023/09/17
-
11
奔逸文件管家
系统工具 -
13
多元计算器
系统工具 -
19
二维码解码工具
系统工具 -
20
决斗吧
系统工具
